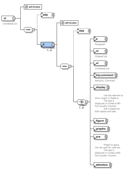
ul

The ul element is used for unordered lists.

Example

  • this is first list item.

  • this is second list item.

  • this is third list item.

Related articles
Related articles